
Figura 1. Spice (Program de simulare cu accentul integrat al circuitului)
Spice (program de simulare cu accentul integrat al circuitului) este un program de calculator folosit pentru a imita modul în care se comportă circuitele electronice.Îl puteți folosi pentru a verifica cum vor funcționa circuitele înainte de a le construi.Cu Spice, puteți vedea cum diferite părți precum rezistențele, condensatoarele și tranzistoarele funcționează împreună într -un circuit, făcând designul mai ușor și mai rapid.

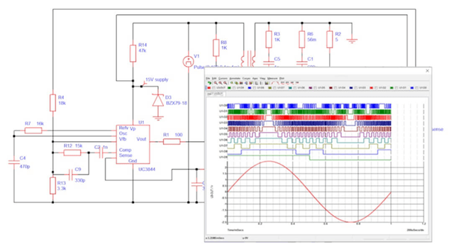
Figura 2. Simularea condimentelor care prezintă schema de circuit și forme de undă de ieșire
Simularea condimentelor funcționează prin crearea unui model de computer al unui circuit.În loc să construiți circuitul cu piese reale, puteți utiliza programul pentru a descrie fiecare componentă precum rezistențe, condensatoare și tranzistoare și modul în care acestea sunt conectate.Apoi, software -ul acționează ca energia electrică trece prin circuit și arată ce s -ar întâmpla.
Cu Spice, puteți vedea rezultate precum tensiune, curent și putere în diferite puncte din circuit.De asemenea, puteți schimba piese, cum ar fi încercarea unui condensator mai mare sau a unui rezistor mai mic și puteți vedea instantaneu cum reacționează circuitul.Puteți testa, de asemenea, modul în care circuitul se comportă cu semnale de intrare diferite, cum ar fi puterea constantă sau schimbarea formelor de undă.
Acest lucru face mai ușor să găsiți greșeli, să remediați problemele și să îmbunătățiți proiectele înainte de a petrece timp și bani pentru a construi adevăratul lucru.Spice vă oferă o modalitate sigură și simplă de a testa ideile pe un computer înainte de a crea hardware real.
Spice a fost creat pentru prima dată la Universitatea din California, Berkeley la începutul anilor '70.A apărut dintr -un program anterior numit Cancer, dezvoltat la sfârșitul anilor 1960 și a fost lansat oficial ca Spice versiunea 1 În 1972. Programul a fost pus la dispoziția publicului gratuit, datorită profesorului Donald Pederson, care a crezut că progresul în tehnologie ar trebui împărțit deschis.
Prima versiune a lui Spice a fost scrisă în Fortran, un limbaj folosit pentru calcularea științifică la acea vreme și a fost proiectată să funcționeze pe computere mainframe.În 1975, Spice2 a fost lansat, oferind mai multă precizie și caracteristici.Una dintre cele mai populare revizii a fost Spice2g.6, care a devenit util pentru analiza și predarea circuitului.O etapă majoră a venit în 1985 odată cu eliberarea Spice3, rescris în limbajul de programare C.Această modificare a făcut condimentele mai rapide, mai flexibile și mai ușor de adaptat la noile sisteme de calcul.Spice3 a adăugat, de asemenea, suport pentru noi modele de dispozitive, cum ar fi mesfets, și vă permitea să utilizați etichete de text în loc de numere doar pentru nodurile de circuit.
De atunci, Spice a continuat să evolueze.Diferite companii și producători și -au construit propriile versiuni, cum ar fi PSPICE, HSPICE ȘI LTSPICE, fiecare adăugând caracteristici specializate, interfețe îmbunătățite și biblioteci mai mari de componente electronice.Astăzi, Spice rămâne unul dintre cele mai principale instrumente în electronice.De la primele sale zile pe computerele mainframe până la versiunile sale moderne care rulează pe desktop și laptopuri, a devenit un instrument standard pentru proiectarea, testarea și perfecționarea circuitelor înainte de a le construi.

Figura 3. Vizualizarea 3D a unei plăci de circuit imprimat (PCB) Design
Condimente în simularea DC - Spice verifică modul în care un circuit se comportă cu semnale constante și neschimbate.SPICE arată tensiunile și curenții din fiecare parte a circuitului atunci când este alimentat de o sursă constantă.
Condimentează răspunsul la curent alternativ - Studii de condimente Cum circuitele răspund la semnalele care se schimbă cu frecvența.Acest lucru este util în proiectarea amplificatoarelor, filtrelor și a altor sisteme în care performanța depinde de frecvență.
Condimente în comportament tranzitoriu - SPICE arată cum reacționează un circuit în timp, când intrările se schimbă brusc sau continuu, cum ar fi pornirea și dezactivarea unui dispozitiv.Vă ajută să vizualizați clar momentul și formele de undă.
Condimente în predicția zgomotului - Spice prezice semnale sau tulburări nedorite, numite zgomot, într -un circuit.Acest lucru vă permite să proiectați sisteme mai stabile și mai fiabile, în special în electronice sensibile.
Condimente în modelarea dispozitivului - Spice poate crea modele de piese simple, cum ar fi rezistențe și condensatoare, precum și dispozitive complexe precum diode și tranzistoare.Aceste modele acționează ca componentele reale pentru simularea exactă.
Condimente în optimizarea proiectării - Spice vă permite să testați circuitele practic, să schimbați valorile componentelor și să rulați din nou simulări.Acest lucru face mai ușor îmbunătățirea proiectelor, reducând în același timp nevoia de prototipuri fizice.
Condimente în educație - Spice este folosit în școli și universități.Cu programe precum PSPICE®, puteți afla cum funcționează circuitele fără configurații costisitoare de laborator, ceea ce îl face un instrument de predare valoros.

Figura 4. Spice Beyond Electronics: termic, electromecanic și multifizică
SPICE nu se limitează la simularea circuitelor electronice;SPICE poate fi, de asemenea, utilizat pentru modelarea sistemelor non-electrice, cum ar fi procesele termice și electromecanice.Acest lucru funcționează făcând analogii între componentele electrice și sistemele fizice.De exemplu, capacitatea de căldură într -un sistem termic poate fi comparată cu capacitatea electrică, permițând condimentului să simuleze modul în care fluxurile de căldură și cum funcționează sistemele de răcire.Acest lucru este util în special în electronica modernă, unde gestionarea căldurii este de bază pentru o funcționare fiabilă.
SPICE poate fi aplicat și pe sisteme electromecanice, cum ar fi motoarele și unitățile.Prin transformarea pieselor mecanice în modele electrice echivalente, puteți studia atât performanța electrică, cât și cea mecanică într -o singură simulare.Acest lucru ajută la rafinarea proiectelor și la asigurarea unei interacțiuni lină între diferite părți ale sistemului.
Dincolo de aceste utilizări, condimentul a fost extins și în zone precum electromagnetica și microfluidice.În electromagnetică, condimentele modelează interacțiunea câmpurilor electrice și magnetice pentru a îmbunătăți eficiența dispozitivului.În microfluidice, Spice folosește analogii electrice pentru a prezice fluxul de fluide pe canale foarte mici, ajutându-vă să optimizați dispozitivele de laborator pe-un-chip și sisteme similare.
Aceste aplicații diverse arată flexibilitatea și valoarea lui Spice pe mai multe câmpuri de manipulare.De la gestionarea căldurii până la îmbunătățirea motoarelor, a câmpurilor de modelare sau a prezicerii fluxului de fluide, Spice oferă o platformă unificată pentru testarea și rafinarea proiectelor înainte de a le construi.
Spice face designul circuitului mai ușor și mai rapid.Vă puteți testa ideile pe un computer înainte de a construi un hardware.Acest lucru economisește timp, reduce costurile și evită greșelile la începutul procesului.De asemenea, oferă detalii precise precum tensiune, curent și putere, ajutându -vă să înțelegeți cum va funcționa un circuit în mod real.Spice acceptă multe componente diferite, de la rezistențe simple la dispozitive complexe precum tranzistoare și sisteme de putere.Modelele pot fi schimbate rapid, iar rezultatele sunt afișate instantaneu, ceea ce face mult mai ușor rafinarea și îmbunătățirea circuitelor.
Chiar dacă condimentul este excelent, are și unele limite.Precizia rezultatelor sale depinde de cât de bune sunt modelele de componente, dacă modelele nu sunt realiste, este posibil ca simularea să nu corespundă performanței reale.De asemenea, vă poate fi dificil să vă utilizați, deoarece înțelegerea configurației și a rezultatelor necesită unele practici.Pentru circuitele foarte mari și complexe, condimentul poate rula lent și necesită un computer puternic.Cel mai important, condimentul nu poate înlocui pe deplin testarea reală, deoarece unele efecte fizice sunt prea complexe pentru a fi modelate.Aceasta înseamnă că mai trebuie să vă construiți și să vă testați circuitele pentru a confirma rezultatele.
Programul de condimente sau de simulare Cu accentul integrat al circuitului este mai mult decât un simplu program pentru testarea circuitelor, este un instrument principal pentru învățare, proiectare și îmbunătățire a sistemelor.Spice economisește timp, scade costurile și face ca proiectele să fie mai exacte.Chiar dacă nu poate înlocui pe deplin testarea reală, Spice vă oferă o modalitate simplă de a vă înțelege și de a vă îmbunătăți munca.Folosind Spice împreună, pot fi realizate modele mai bune și mai fiabile.
DESPRE NOI
Satisfacția clienților de fiecare dată.Încredere reciprocă și interese comune.
Johnson Counter Basics: Cum funcționează și considerente principale
2024-09-11
Explorarea IC 7400: Specificații, configurația PIN și aplicații practice
2024-09-09
Da, Spice poate simula elemente logice digitale, cum ar fi porțile, zăvoarele și flip-flops.Cu toate acestea, este conceput în principal pentru circuite analogice, astfel încât simulările digitale pot să nu fie la fel de eficiente ca instrumentele digitale specializate.
Da, dar necesită o anumită învățare.Puteți găsi comenzile și configurarea provocatoare la început.Instrumentele gratuite precum LTSPICE fac mai ușor cu tutoriale, circuite de exemplu și o interfață grafică.
LTSPICE este o versiune gratuită, îmbunătățită a Spice, care vine cu o interfață prietenoasă pentru începători, o procesare mai rapidă și multe modele încorporate.Spre deosebire de condimentul de bază, este mai ușor pentru tine și utilizat pe scară largă atât în industrie, cât și în educație.
Da.Unele pluginuri adaugă suport pentru piese avansate, cum ar fi semiconductori noi sau dispozitive fotonice.Alții îmbunătățesc graficele, analiza datelor și interfața.Acestea sunt eficiente în industrii precum Automotive, unde sunt necesare simulări termice sau de fiabilitate detaliate.
Spice este cunoscut pentru precizie și flexibilitate, oferind multe tipuri de analize precum verificări de zgomot și sensibilitate.Instrumente precum multisim pot fi mai ușor de utilizat și mai bune pentru testarea hardware reală, în timp ce Spice este mai puternic pentru simulări detaliate și avansate.
VE-210-MX
2DI30Z-100E-mail: Info@ariat-tech.comHK TEL: +852 30501966ADĂUGA: Rm 2703 27F Ho King Comm Center 2-16,
Fa Yuen St MongKok Kowloon, Hong Kong.